Вернуться к содержанию учебника
Выберите год учебника
№550 учебника 2013-2022 (стр. 143):
По данным рисунка 193 найдите х и y.

№550 учебника 2023-2024 (стр. 145):
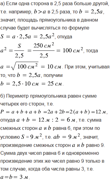
Найдите стороны прямоугольника, если: а) его площадь равна 250 см2, а одна сторона в 2,5 раза больше другой; б) его площадь равна 9 м2, а периметр равен 12 м.
№550 учебника 2013-2022 (стр. 143):
Вспомните:
№550 учебника 2023-2024 (стр. 145):
Вспомните:
Вернуться к содержанию учебника