Задание 522 - ГДЗ Математика 5 класс. Виленкин, Жохов. Учебник часть 1

Старая и новая редакции

Вернуться к содержанию учебника

519 520 521 522 523 524 525

Вопрос

Выберите год учебника

№522 учебника 2017-2020 (стр. 98):

Один рабочий работал 3 дня, по 7 ч в день, а другой - 2 дня, по 8 ч в день. Вместе они изготовили 481 деталь. Сколько деталей изготовил каждый рабочий, если за час они изготовляли деталей поровну?


№522 учебника 2011-2016 (стр. 80):

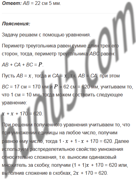
Периметр треугольника АВС равен 62 см. ВС = 17 см, АВ = СА. Найдите длину стороны АВ.

Подсказка

№522 учебника 2017-2020 (стр. 98):

Вспомните:

  1. Умножение чисел.
  2. Сложение чисел.
  3. Деление чисел.

№522 учебника 2011-2016 (стр. 80):

Вспомните:

  1. Что такое треугольник, как найти его периметр.
  2. Единицы измерения длины.
  3. Как решают уравнения.
  4. Свойства умножения.
  5. Вычитание чисел.
  6. Деление чисел.

Ответ

№522 учебника 2017-2020 (стр. 98):


№522 учебника 2011-2016 (стр. 80):


Вернуться к содержанию учебника